职场资讯_企业招聘信息,找工作、招聘、求职等职场资讯

首页>职场资讯> 职场资讯
  • IT、研发岗劳动合同免费下载

    根据《中华人民共和国劳动法》、《中华人民共和国劳动合同法》和有关法律、法规,甲乙双方经平等自愿、协商一致签订立本合同,共同遵守本合同所列条款。

    2022/10/12

  • 劳务用工合同国规版免费下载

    甲方因劳务用工的需要,根据《中华人民共和国合同法》的规定,雇佣乙方从事劳务活动,双方在平等自愿、协商一致的基础上订立本协议。

    2022/10/12

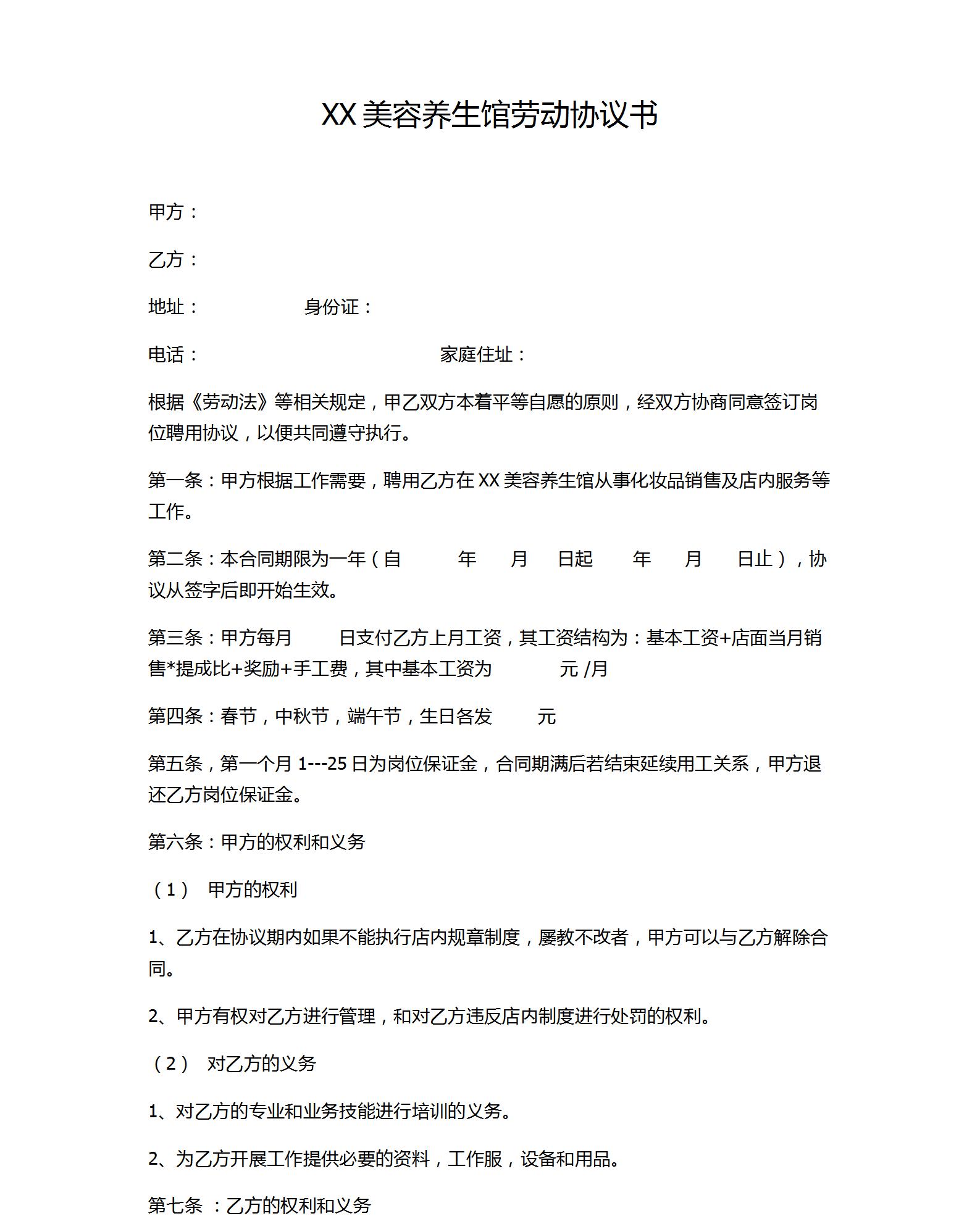
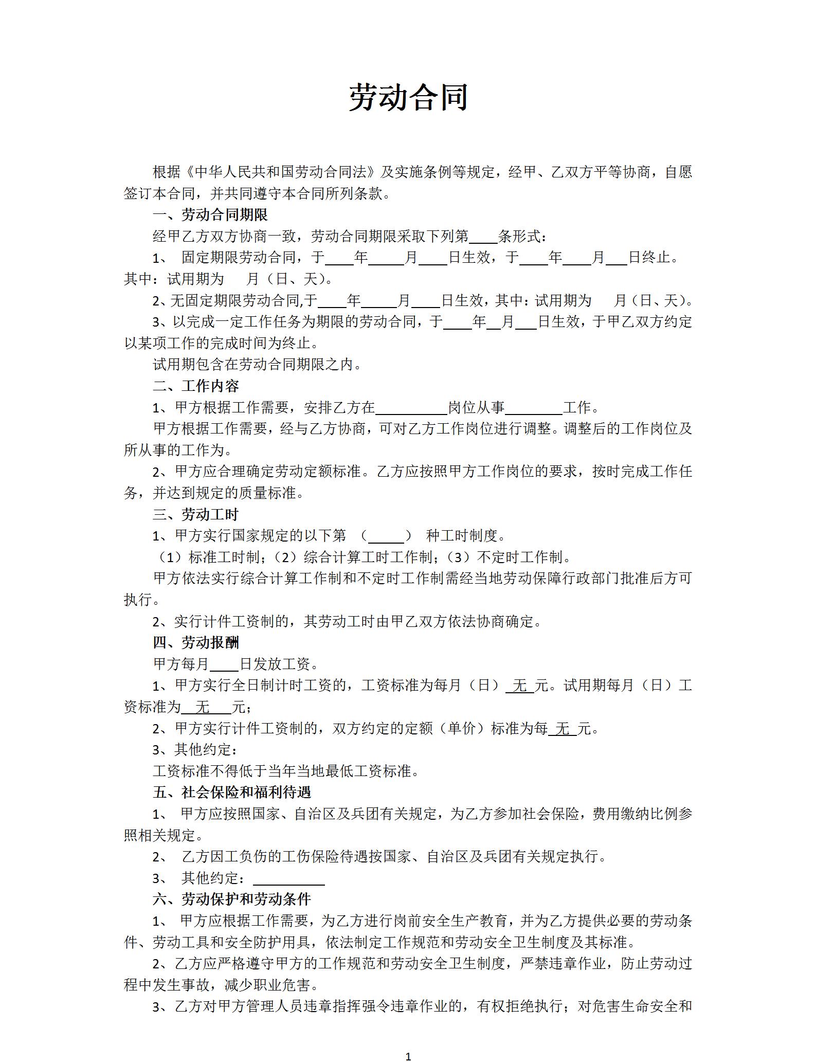
  • 简易劳动合同范本免费下载

    根据《中华人民共和国劳动合同法》及实施条例等规定,经甲、乙双方平等协商,自愿签订本合同,并共同遵守本合同所列条款。

    2022/10/12

共 17955 条记录 1796 页 上一页 1...1768 1769 1770 1771 1772 1773 1774 1775 1776 ...1796下一页